【期刊论文】对3版新教材课程思政资源的对比研究及启示——以初中物理8年级第一学期内容为例

2025-11-28 09:22:00


作者:吴弟斌;李 
来源刊物:物理教师
摘要:选取新人教版、新学科版、新北师大版 3 个版本的物理教材,对其中 8 年级第一学期的教学内容进行课程思政资源的统计和对比,并从整体分析和单元具体分析的角度,得出教材中课程思政资源分布与类型特点。在此基础上,得出 2 点研究启示:深耕细作,实现课程思政资源的二次开发;灵活多样,实现课程思政与学科教学的有机融合。
关键词:新教材;课程思政资源;对比研究;初中物理

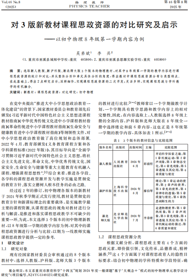
image.png