【期刊论文】基于课程标准的苏科版新教材的变化解读

2025-11-28 09:29:00

作者:杨琳;邹伟忠

来源刊物:物理教师
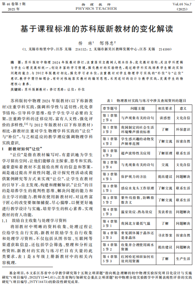
摘要:苏科版初中物理 2024 年版教材修订,注重落实立德树人根本任务,优化教材结构,关注学科逻辑与学生心理发展规律,创设丰富的学习情境,强化教材的实验特色,通过跨学科实践培养学生解决实际问题的能力。2012 年版教材相比,强化学习者本位,注重教材对学生物理学习实践的“补位”与“让位”意识,教学中需仔细领会,有针对性地落实教材的编写思想,采用适切的设计与教学实践,发展学生的物理核心素养。
关键词:苏科版新教材;修订思路;让位;补位

image.png