【期刊论文】美国初中物理教科书中“跨学科探索”版块设置与教学启示

2025-11-28 09:31:00


作者:董博清;魏愿坚;彭前程
来源刊物:物理教师
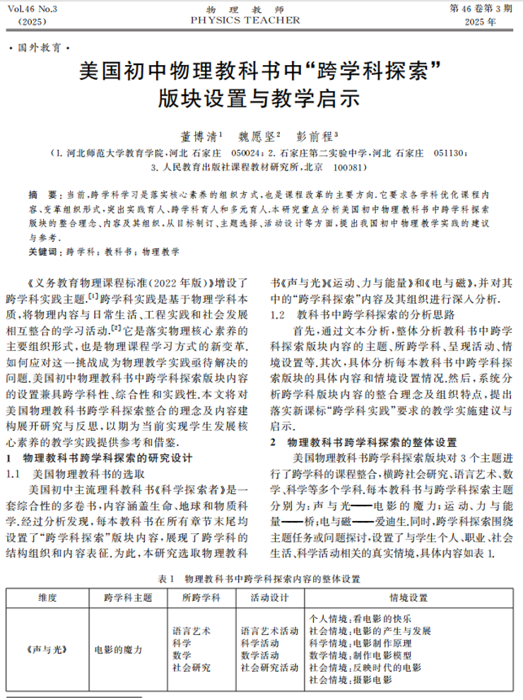
摘要:当前,跨学科学习是落实核心素养的组织方式,也是课程改革的主要方向,它要求各学科优化课程内容、变革组织形式,突出实践育人,跨学科育人和多元育人。本研究重点分析美国初中物理教科书中跨学科探索版块的整合理念,内容及其组织,从目标制订,主题选择,活动设计等方面,提出我国初中物理教学实践的建议与参考。
关键词:跨学科;教科书;物理教学

image.png