【期刊论文】中西初中物理教材的对比研究与启示——以“运动和力”为例

2025-11-28 09:52:00


作者:刘芳
来源刊物:物理教师
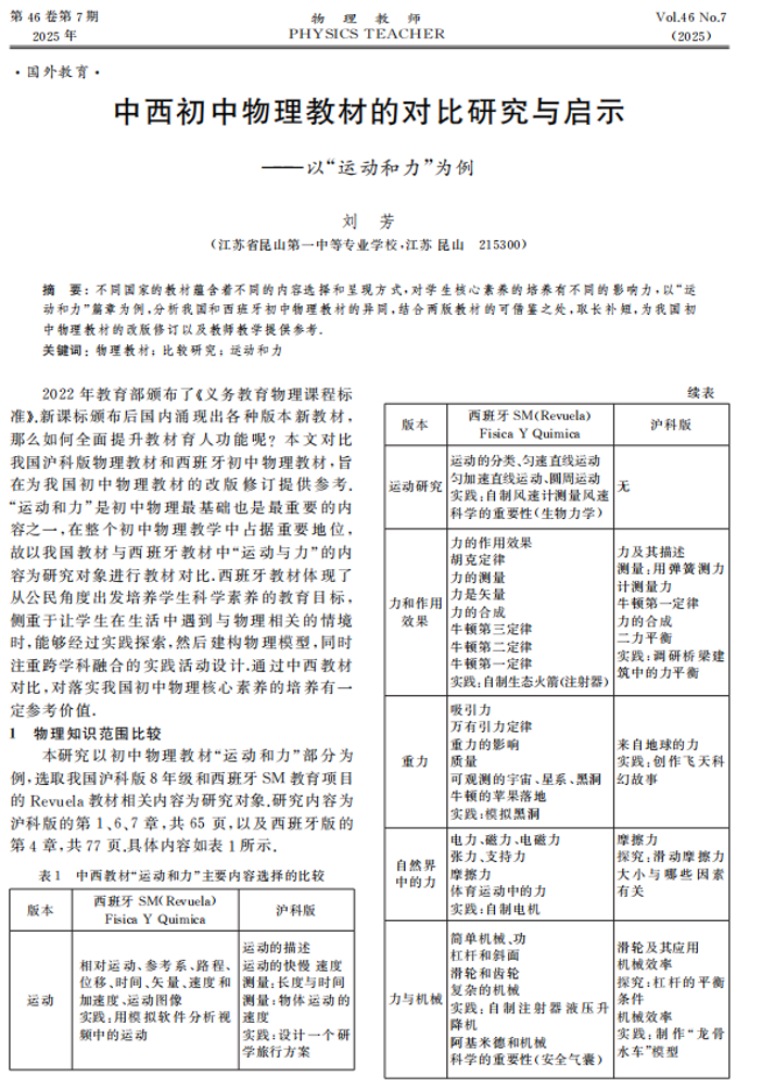
摘要:不同国家的教材蕴含着不同的内容选择和呈现方式,对学生核心素养的培养有不同的影响力,以“运动和力”为导向,分析我国和西班牙初中物理教材的异同,结合两版教材的可借鉴之处,取长补短,为我国初中物理教材的成长路径以及教师教学提供参考。
关键词:物理教材;比较研究;运动和力

image.png