【期刊论文】读教材·循常理·判正误——对“高考试题命制”和“教材文本表述”的建议

2025-11-28 12:14:00

作者:朱建廉

来源刊物:中学物理教学参考
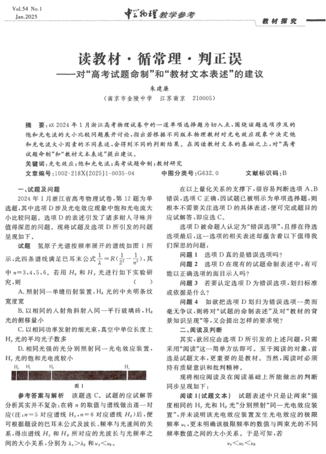
摘要:以20241月浙江高考物理试卷中的一道单项选择题为切入点,围绕该题选项涉及的饱和光电流的大小比较问题展开讨论,指出若根据不同版本物理教材对光电效应现象中决定饱和光电流大小因素的不同表述,会得到不同的判断结果。在阅读教材文本的基础之上,高考试题命制教材文本表述提出建议。
关键词:光电效应;饱和光电流;高考试题命制;教材研究;

image.png