【期刊论文】人教社新旧版次物理教材对比研究——以一幅单摆插图两处科学修正为例

2025-11-28 12:27:00


作者:吴文肖
来源刊物:中学物理教学参考
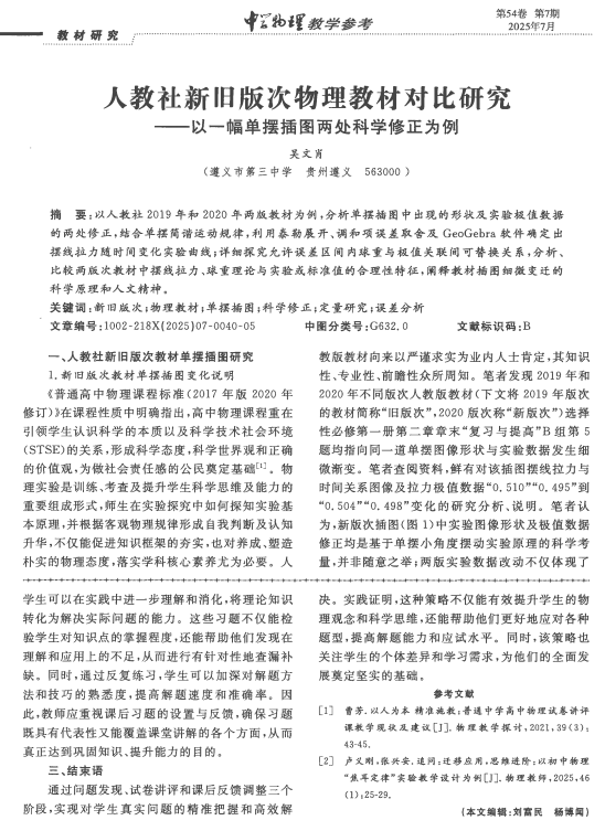
摘要:以人教社 2019年和 2020年两版教材为例,分析单摆插图中出现的形状及实验极值数据的两处修正,结合单摆简谐运动规律,利用泰勒展开、调和项误差取舍及 GeoGebra 软件确定出摆线拉力随时间变化实验曲线;详细探究允许误差区间内球重与极值关联间可替换关系,分析比较两版次教材中摆线拉力、球重理论与实验或标准值的合理性特征,阐释教材插图细微变迁的科学原理和人文精神。关键词:新旧版次;物理教材;单摆插图;科学修正;定量研究;误差分析