作者:朱永浩;童大振;吴 彧;李智浩;张先燚
来源刊物:中学物理
摘要:基于情境类型学,参考已有的研究成果,修改并构建初中物理教材习题情境的分析框架,从3个一级维度和9个二级维度对六版本初中物理新教材习题情境进行量化对比分析,结果显示,人教版、苏科版和教科版教材习题的情境化程度较高:北师大版教材习题的综合性较强,对学生的认知水平要求较高:人教版、沪科版和教科版习题情境的抽象化水平较高,综合考量各版本新教材习题情境设置的优缺点,给出作业设计启示:适当提高辨别参数,丰富情境的外部特征;合理调整内容参数,控制作业的难易程度;全面协调装扮参数,培养学生的高阶思维。
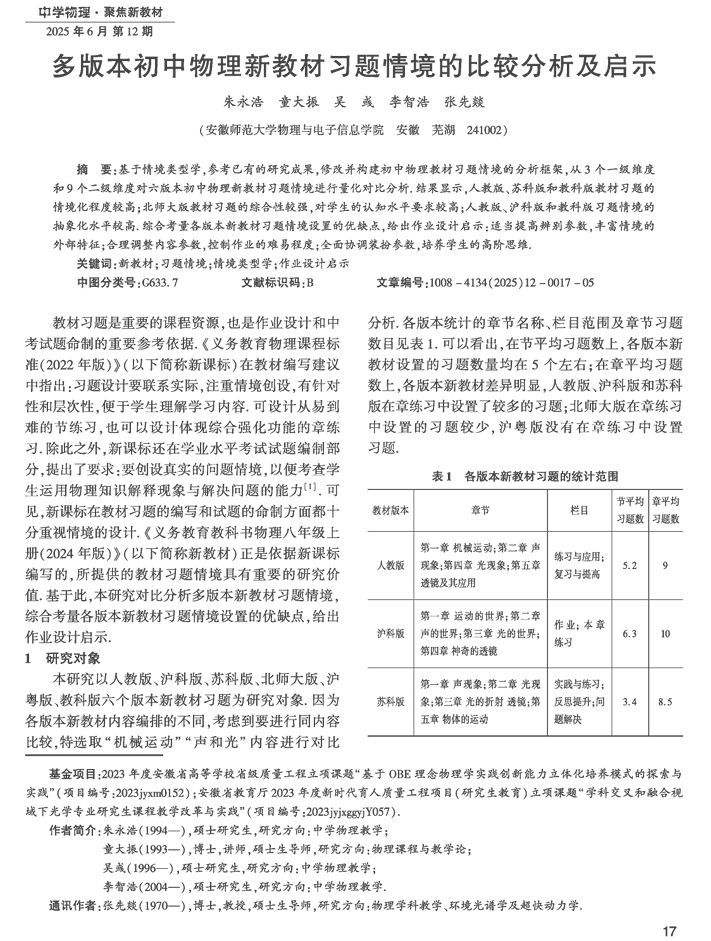
关键词:新教材;习题情境;情境类型学;作业设计启示
