【期刊论文】绘制物理插图如何兼顾写实性与启发性

2025-12-01 13:42:00


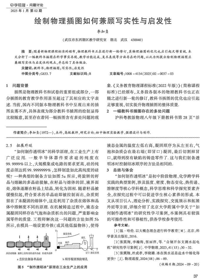
作者:李加负

来源刊物:中学物理

摘要:随着新物理课程标准的颁布,物理教科书正在进行新一轮修订,其物理插图的优化也应引起足够重视.本文分析了一幅教科书插图在科学事实再现、教学功能达成、美术表现等方面存在的问题,以此为例提出绘制物理插图应兼顾写实性与启发性的观点,并总结了具体做法。

关键词:教科书;物理插图;写实性;启发性