作者:陈思宇;王永成
来源刊物:中学物理
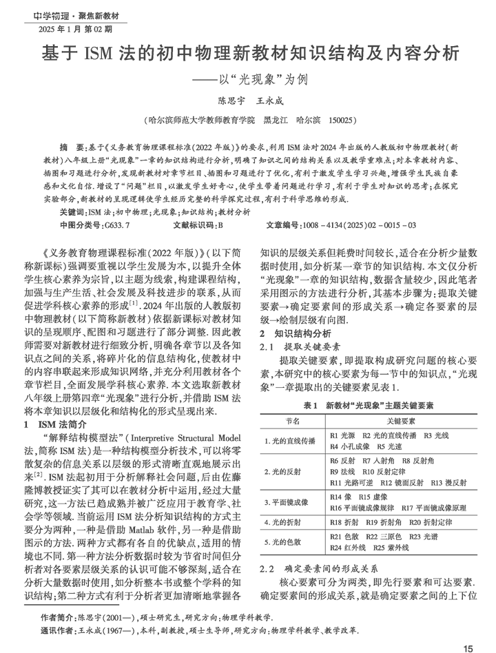
摘要:基于《义务教育物理课程标准(2022 年版)》的要求,利用ISM 法对2024年出版的人教版初中物理教材(新教材)八年级上册“光现象”一章的知识结构进行分析,明确了知识之间的结构关系以及教学重难点:对本章教材内容插图和习题进行分析,发现新教材对章节栏目、插图和习题进行了优化,有利于激发学生学习兴趣,增强学生民族自豪感和文化自信,增设了“问题”栏目,以激发学生好奇心,使学生带着问题进行学习,有利于学生对知识的思考:在探究实验部分,新教材的呈现逻辑使学生经历完整的科学探究过程,有利于科学思维的形成。
关键词:ISM法;初中物理;光现象;知识结构;教材分析
